网站首页  |  团队简介  |  最新动态  |  经典案例  |  业务范围  |  以案析理  |  法律法规  |  热点问题分析  |  政府和社会资本合作(ppp)  |  联系我们
最新动态
· 赵彦儒律师赴中国贸仲丝路中心拜
· 赵彦儒律师团队跨市执行,守护华
· 夫妻一方可以仅凭离婚协议书向不
· 最高法院:败诉后不提上诉,申请
· 西安新版仲裁规则将于9月1日实施
· 当事人问律师“案子能不能赢”,
· 男子花18万找代孕,同居半年后未
业务范围
· 担任法律顾问
· 担任代理人,参加诉讼
· 接受刑事案件犯罪嫌疑人的委托
· 接受委托,参加调解、仲裁活动
· 接受委托,提供非诉讼法律服务
· 解答有关法律的询问、代写诉讼文
· 接受委托,代理各类诉讼案件的申
你现在的位置:首页 > 法律法规 > 正文

住建部发布《装饰装修工程质量验收标准》9月1日实施

作者:本站  来源:转载  点击:1065  发布时间:2018-09-14

住房城乡建设部关于发布国家标准

《建筑装饰装修工程质量验收标准》的公告


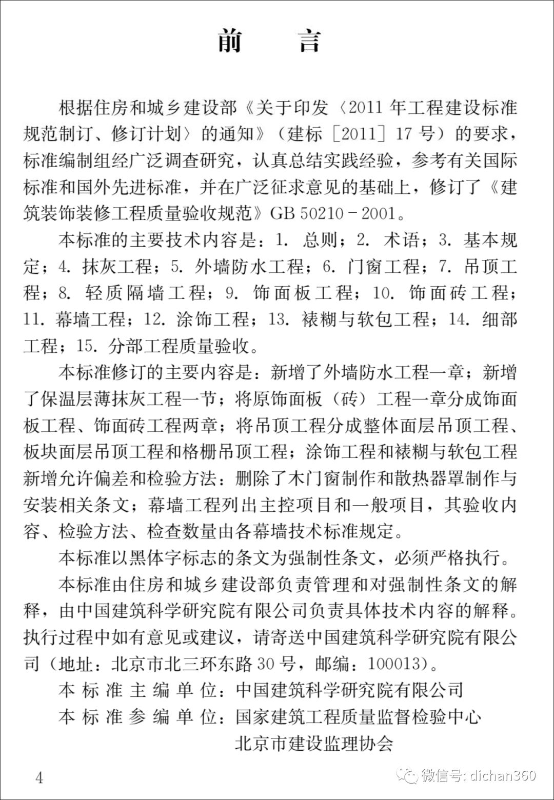
现批准《建筑装饰装修工程质量验收标准》为国家标准,编号为GB50210-2018,自2018年9月1日起实施。

其中,第3.1.4、6.1.11、6.1.12、7.1.12、11.1.12条为强制性条文,必须严格执行。原《建筑装饰装修工程质量验收规范》GB50210-2001同时废止。


中华人民共和国

住房和城乡建设部

2018年2月8日



目录

一、总则

二、术语

三、基本规定

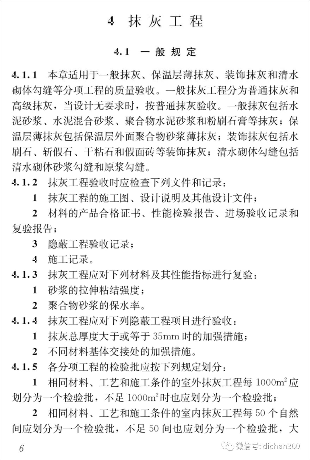
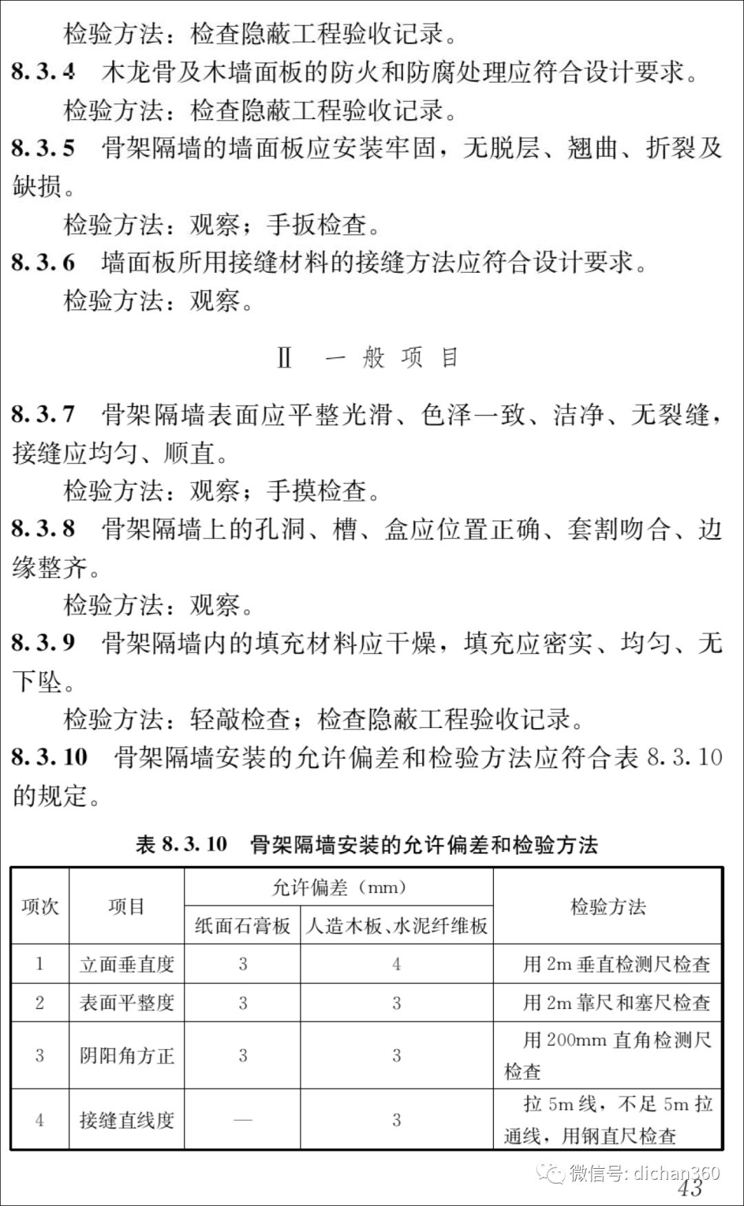
四、抹灰工程

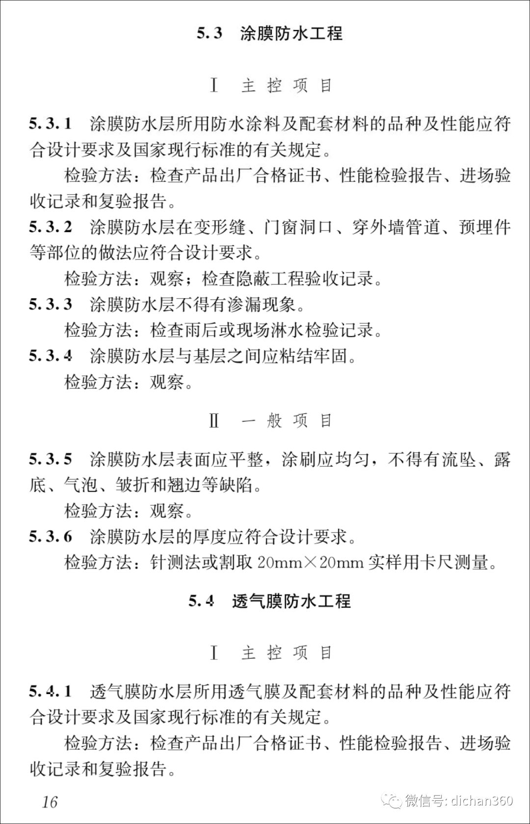
五、外墙防水工程

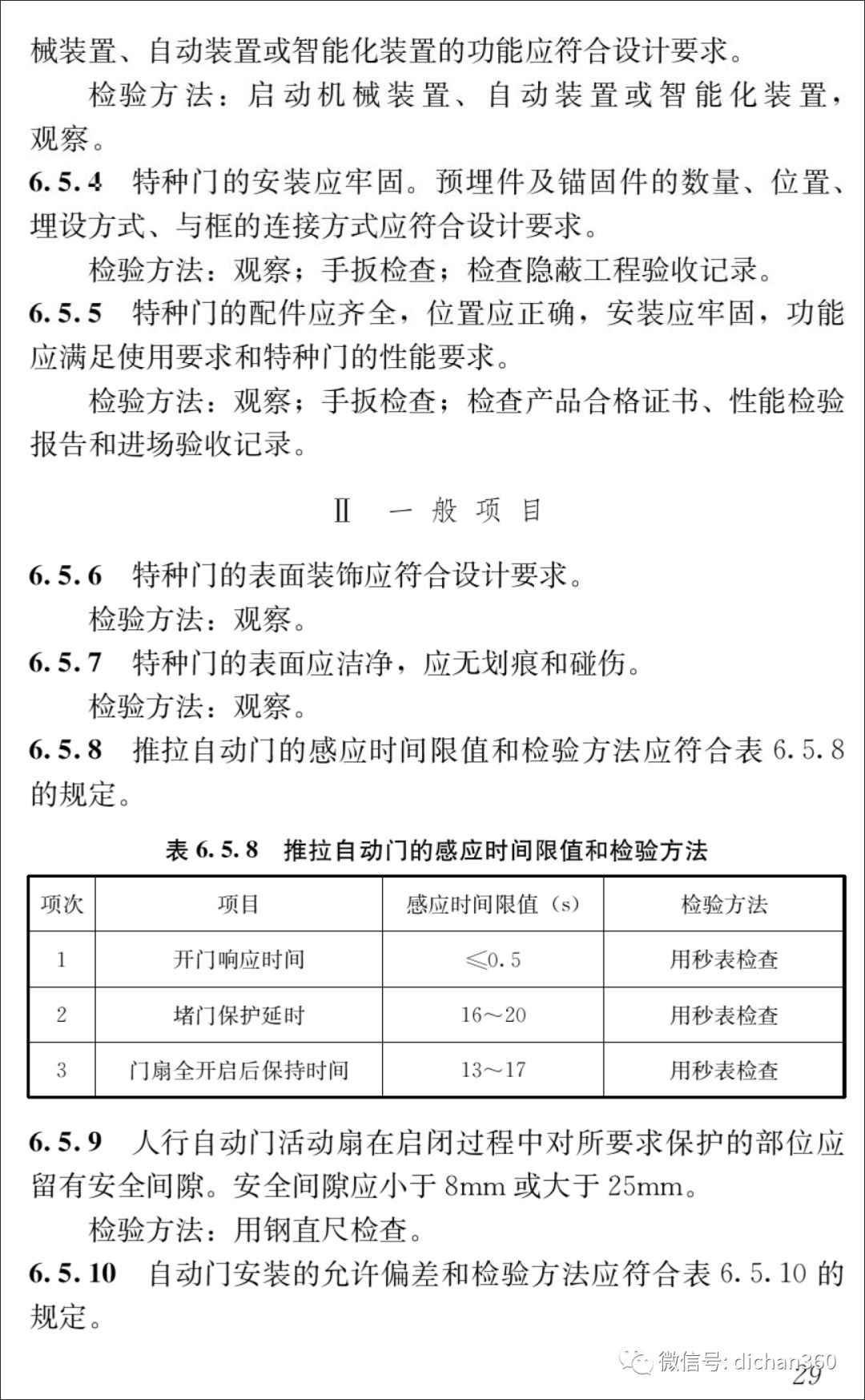
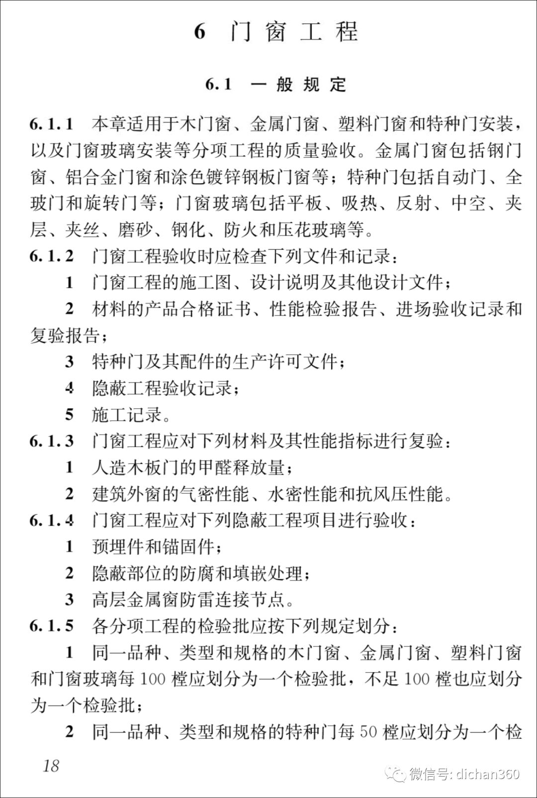
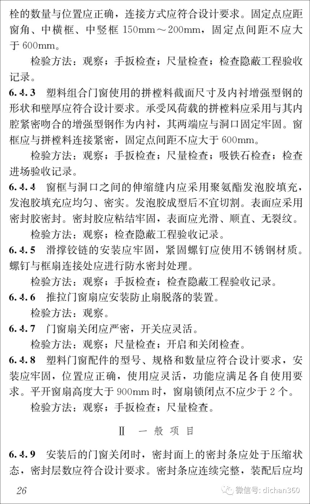
六、门窗工程

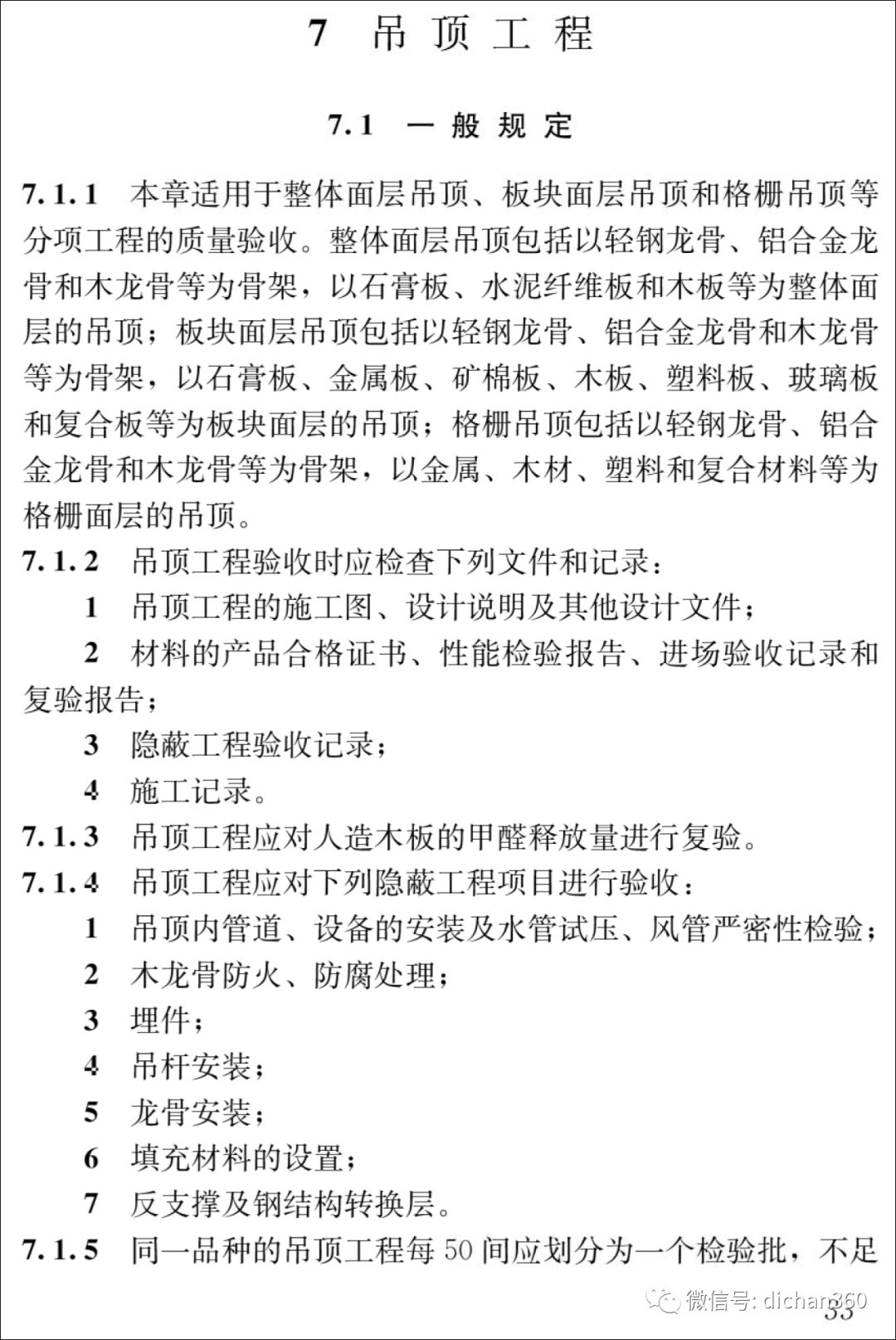
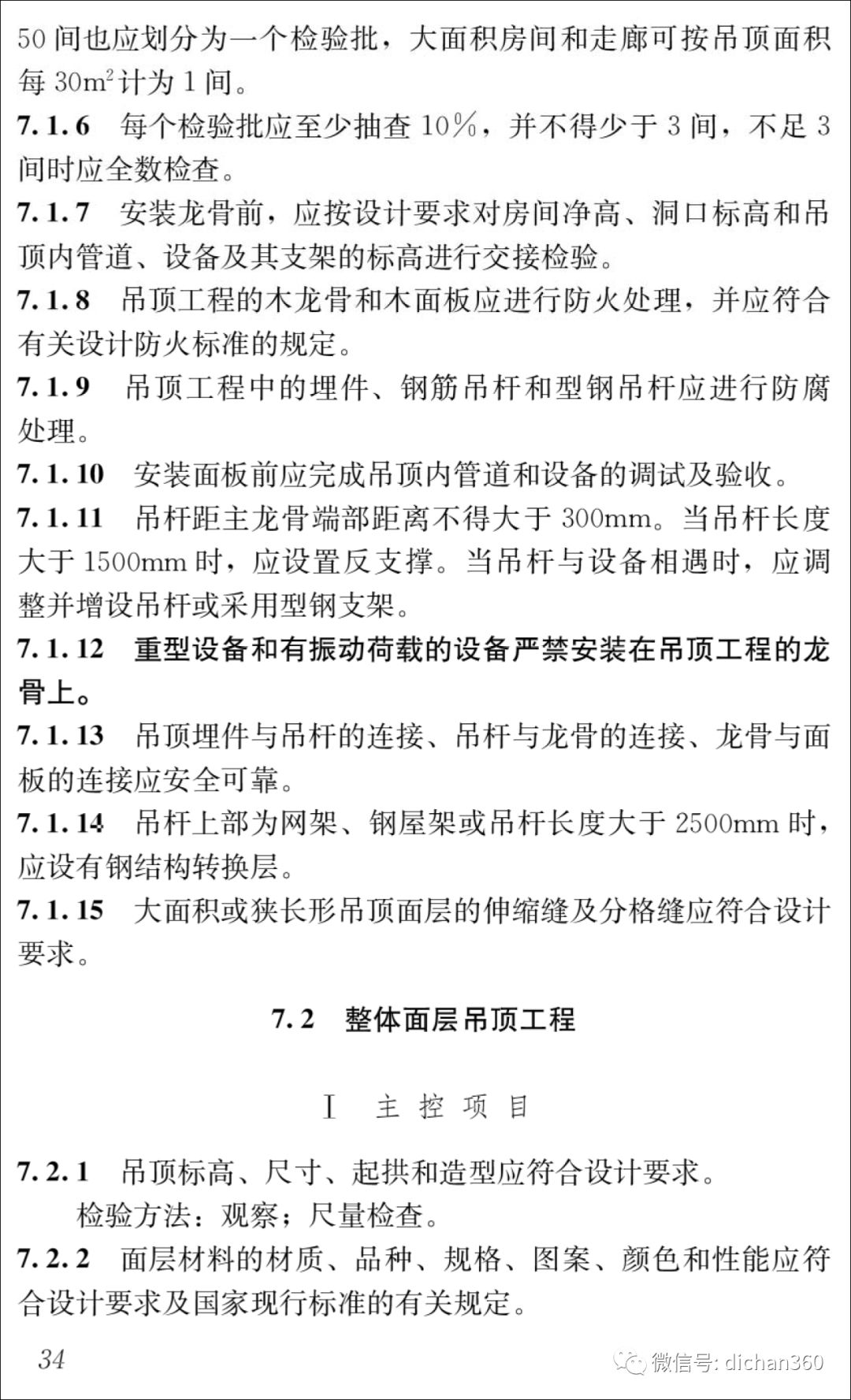
七、吊顶工程

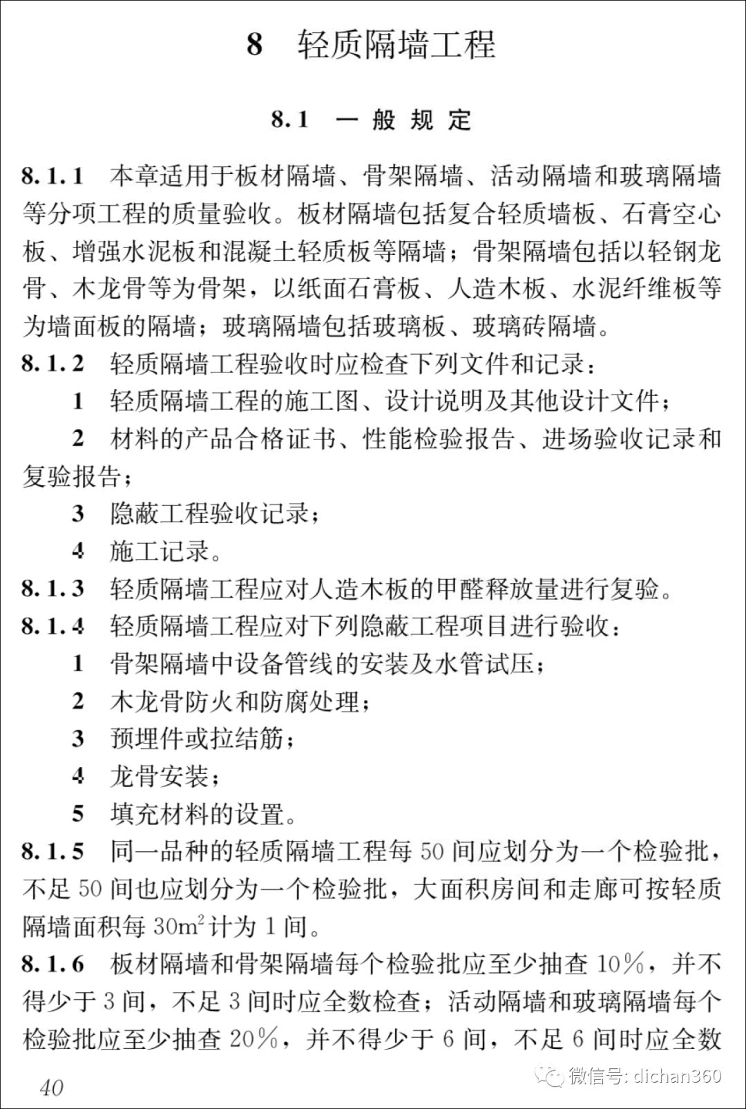
八、轻质隔墙工程

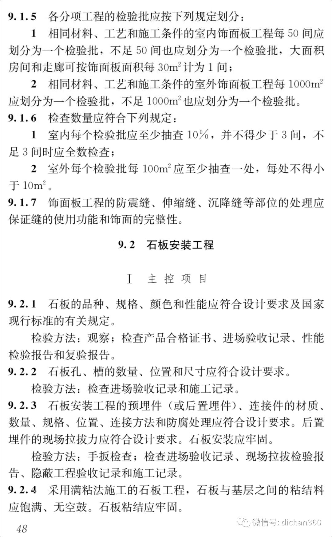
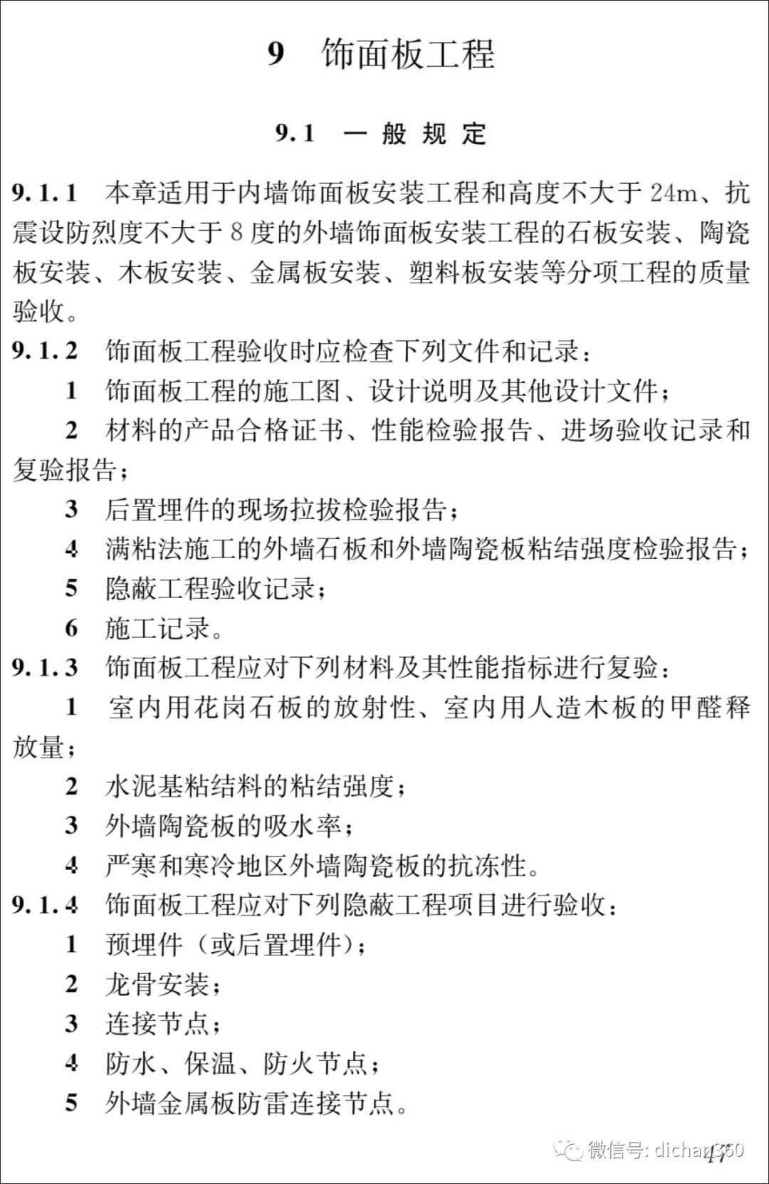
九、饰面板工程

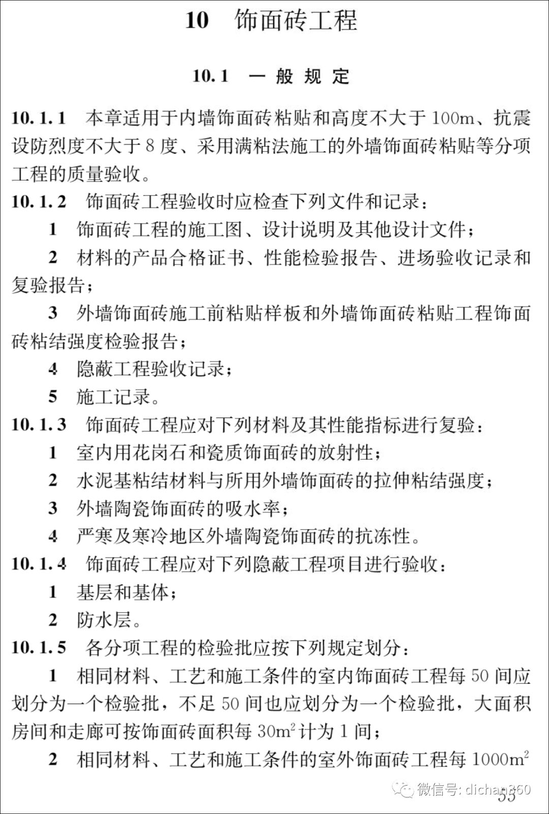
十、饰面砖工程

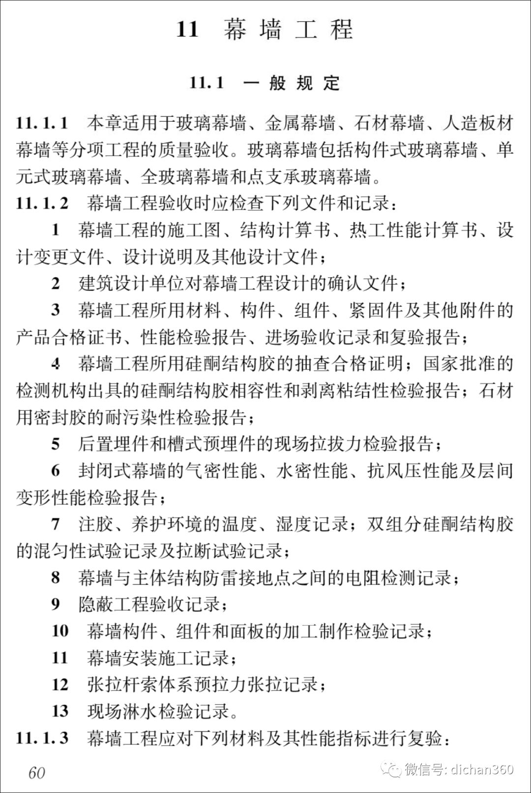
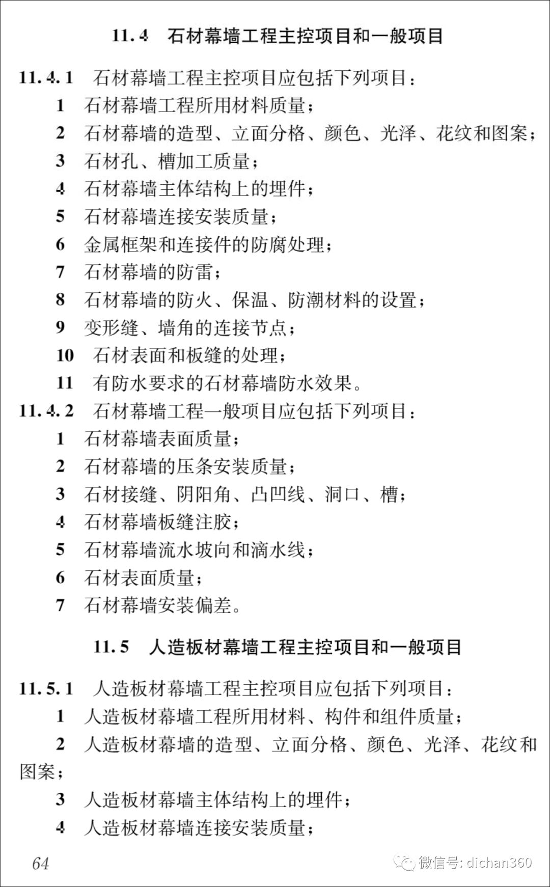
十一、幕墙工程

十二、涂饰工程

十三、裱糊与软包工程

十四、细部工程

十五、分布工程质量验收

首页  | 个人简介  |  最新动态  |  经典案例  |  业务范围  |  以案析理  |  法律法规  |  在线咨询  |  联系我们
版权所有:赵彦儒鲁班律师团队
电话:029-88091691(座机) 18702979132(西安) 传真:  Email:zyr60453179@163.com
地址:西安市高新区锦业路与丈八一路十字东南角绿地领海大厦 A 座507A室。 北区地址1:西安市国际港务区地铁站华南城D区华誉64号楼28层16、17、19办公室。地址2:华南城1668时代广场A2座6楼19号办公室 陕ICP备08068547号 技术支持:重庆网站建设
重庆装饰导航 东利 人造石 IP多多_流量多多 装饰公司导航网|装饰公司|装饰公司排名